温胆汤与黄连温胆汤的区别,核心区别用一句话总结。

5次阅读

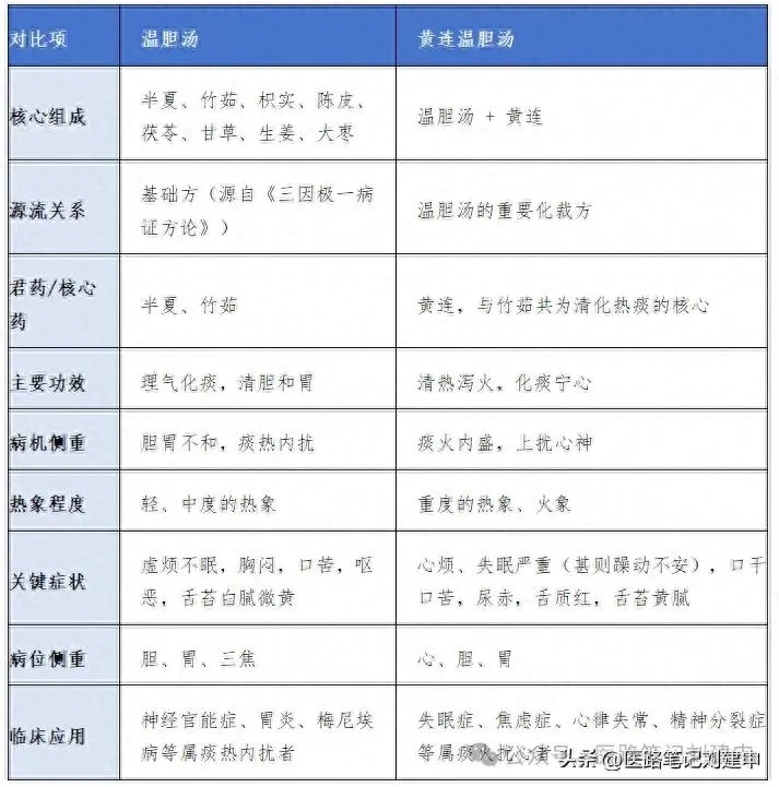
核心区别一句话总结:黄连温胆汤是在温胆汤的基础上,加入了黄连这味药,从而大大增强了清心泻火、燥湿解毒的功效,主治方向也从“胆胃不和,痰热内扰”偏于“热”的证候,转向了“痰火扰心、热象更重”的证候。

1. 方剂组成与源流

温胆汤:是治疗痰热证的基础方。其组成可以看作是二陈汤(半夏、陈皮、茯苓、甘草)加上竹茹、枳实、生姜、大枣。二陈汤燥湿化痰,竹茹清热化痰、除烦止呕,枳实行气消痰,使痰随气下。生姜、大枣调和脾胃。全方侧重于“化痰”和“清热”并重,但清热力量相对温和。

黄连温胆汤:是在温胆汤的基础上,加入了黄连。黄连是一味大苦大寒的药物,最擅长的就是清心火、泻胃火、解热毒。这一味药的加入,使得整个方剂的“寒性”和“清火力”陡然增强,治疗重心也向“清心火”偏移。

2. 功效与病机

温胆汤:其核心病机是“痰热内扰,胆失清净,胃失和降”。“痰”是病理基础,“热”是痰郁日久所化,但热势不剧。胆气被痰热所扰,则决断无权,易惊悸;胃气因痰热而上逆,则呕恶。所以它的功效是化痰为主,清胆为辅,兼以和胃。

黄连温胆汤:其核心病机是“痰火扰心”。这里的“火”是“热”的进阶,热势更猛。火性炎上,最容易扰乱心神。心主神明,被痰火所扰,则会出现严重的心烦、失眠、甚至神志狂乱。所以它的功效是清泻心火为第一要务,同时化痰开窍。

3. 临床症状的差异

这是区分二方最直观的方法:

共同症状:二者都可能出现失眠、胸闷、口苦、恶心、舌苔腻等痰热内阻的表现。

温胆汤的独有特点,失眠多为“虚烦不眠”,即感觉心中烦躁而睡不着,但烦躁程度相对较轻,可能伴有心悸易惊。舌苔多为白腻而微黄,表示热象不重。整体感觉是“扰”而不“狂”。

黄连温胆汤的独有特点:失眠是“心烦不寐”,这个“心烦”非常严重,以致于辗转反侧,躁扰不宁,甚至彻夜不眠。可能伴有心悸、胸闷痛。热象更显:口干口苦明显,可能想喝冷饮,小便黄赤,大便干结。舌质红,舌苔黄腻,这是典型的痰火内蕴之象。整体感觉是“火”和“狂”的倾向。

临床选用比喻 :温胆汤 像是一个社区的普通调解员,处理的是居民(气血津液)之间因沟通不畅(气滞)产生的一些琐碎矛盾和闷气(痰热内扰),让大家恢复和谐。

黄连温胆汤 则像是派去的特派消防队,因为社区里已经有一户人家(心)家里起了明火(心火),火势蔓延,导致全家乃至整个社区都躁动不安(痰火扰心)。此时必须先派黄连这支“精锐部队”去把大火扑灭,再配合温胆汤这个基础团队进行后续的清理和调解工作。

总结

选择哪个方子,关键在于“热”的程度和“病位”的侧重。

如果以胃肠不适、恶心、轻度心烦失眠为主,热象不重,舌苔微黄,用温胆汤。

如果以严重失眠、心烦意乱、躁动不安为主,伴有明显口苦、尿赤、舌红苔黄,这是痰火已经严重扰乱了心神,必须用黄连温胆汤。

温胆汤与黄连温胆汤的区别,核心区别用一句话总结。插图

温胆汤与黄连温胆汤的区别,核心区别用一句话总结。插图1

正文完
 0